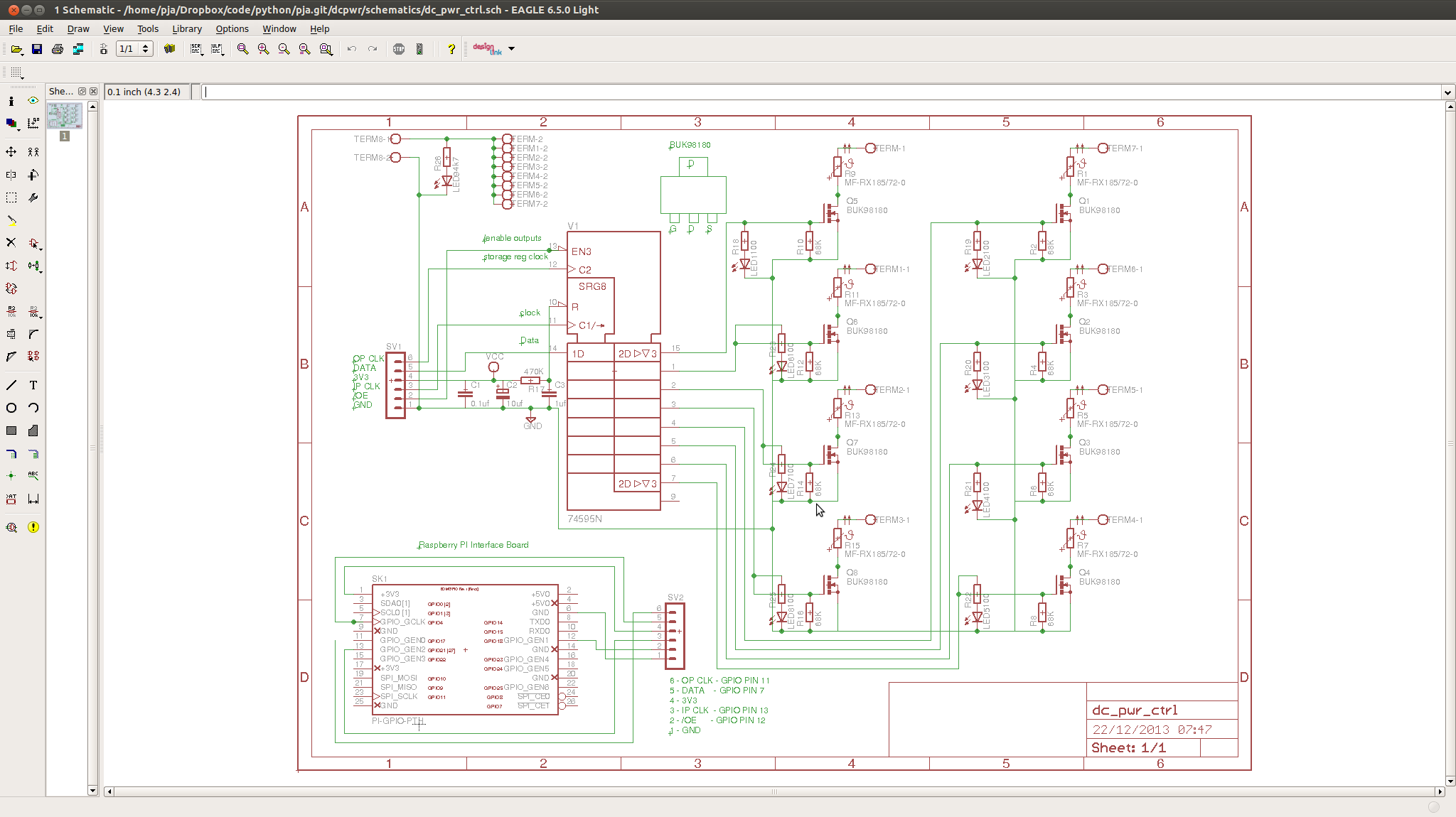
48 V DC Power Project

The 48V DC power project involved designing and building the hardware connected to a Raspberry PI in order to allow it to control 8, 48V power feeds. Each power feed is capable of carrying 3 amps.